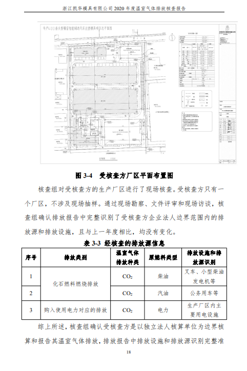
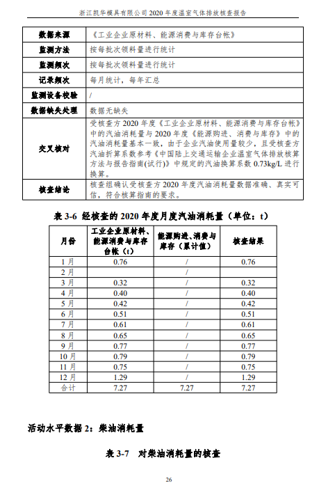
地址:浙江省臺州市三門縣浦壩港鎮(zhèn)
沿海工業(yè)城夢海路
電話:+0086-576-83586777







































8:00-17:00
地址:浙江省臺州市黃巖區(qū)新前街道樂華路301號
電話:+0086-576-84025727
地址:浙江省臺州市三門縣浦壩港鎮(zhèn)
沿海工業(yè)城夢海路
電話:+0086-576-83586777
地址:浙江省臺州市黃巖區(qū)新前街道樂華路301號
電話:+0086-576-89190385
地址:上海市楊浦區(qū)市光路728號810室
電話:+0086-021-52163915
                        掃一掃 關注凱華